Warm hydrogen water lets you say goodbye to blackheads!
- yqwellnesswebsite
- Sep 10, 2024
- 3 min read
When our sebaceous glands secrete too much oil and the oil cannot be discharged smoothly due to clogged pores, and the oil is exposed to the air, it will combine with dandruff, dust and other substances to form "blackheads", the enemy of beauty lovers. Warm hydrogen water can promote microvascular circulation, thereby purifying blackheads on the surface of the skin, making annoying blackheads disappear from the face!
Experiment on "Warm Hydrogen Water and Blackheads"
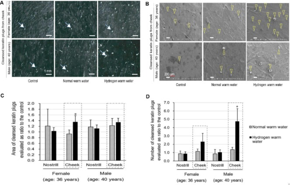
Japanese scholars published a paper in April 2018 to explore the effect of warm hydrogen water on blackheads. Researchers put 180 liters of water into the bathtub and produced hydrogen through water electrolysis for 20 minutes, so that the hydrogen water concentration reached 0.015ppm for use by the subjects.
The subjects of the experiment were a 36 -year-old woman and a 40 -year-old man. They were in good physical condition and were healthy and free of illness. In this experiment, two subjects were asked to use normal warm water at 40 degrees C and warm hydrogen water at the same temperature to compare the effect of removing blackheads, and use a stereomicroscope and a scanning microscope to examine the effect.
The experimental results show that on the cheeks of female subjects: the range of blackheads purified by hydrogen-containing warm water is 1.3 times that of ordinary warm water, and the number of blackheads purified by hydrogen-containing warm water is 2.3 times that of ordinary warm water; while on the faces of male subjects The previous figure was 4.47 times. In addition to the cheeks, the effect is also the same on the nose, confirming that the effect of hydrogen-containing warm water in purifying blackheads is significantly better than that of ordinary warm water.
Why is warm hydrogen water more effective at purifying blackheads than ordinary warm water? Hydrogen molecules are the smallest antioxidants and can penetrate into the dermal layer of the skin to prevent lipid peroxidation. Many studies have also confirmed that there will be less lipid peroxidation after ingesting hydrogen. The cause of blackheads is the oxidation of lipids. Perhaps therefore, hydrogen molecules are more effective in reducing blackheads.
An experiment on "whether hydrogen water can promote peripheral blood circulation"
In the same paper, the author also proposed the effect of hydrogen on promoting peripheral blood circulation.
The subjects of this experiment were 51 -year-old and 43- year-old women, and the experiment was conducted in two ways:
(1) Drink 350 mL of hydrogen - containing warm water at 40 degrees C ( concentration: 0.23 ppm) , and measure the finger capillary blood flow for 2 hours.
(2) Soak your finger in hydrogen-containing warm water with a concentration of 0.12 ppm , and measure the blood flow of the finger capillaries at the same time.
Through CCD electron microscopy observation, it can be found that in both methods, the blood flow of finger capillaries will first decrease, then increase immediately, and can last for 1 hour before slowly decreasing. The researchers speculate that the initial decrease in blood flow may be due to changes in temperature that dilate blood vessels.
When comparing the two methods, it can be found that direct immersion in hydrogen water is more effective than drinking hydrogen water. The hydrogen in hydrogen water can penetrate into 0.1mm dermal capillaries under the skin, more directly promoting blood flow, and the effect lasts for one hour, allowing the blood to take away metabolic waste and help the skin "anti-aging."
It has been proven that the hydrogen in hydrogen water can easily penetrate into the 0.1 mm dermal capillaries under the skin to promote blood flow, and the effect can last for one hour. This is enough blood to take away metabolic waste, showing that hydrogen should be helpful for skin anti-aging. !
Our previous article mentioned that hydrogen molecules can " promote cell proliferation and collagen ", and now we have found that hydrogen molecules have a better effect on purifying blackheads. Book a UPH hydrogen breathing experience now and start living a healthy and beautiful life!


